ÐÞ½¨Èȹ¤Éè¼Æ·ÖÇøµÄÒÀ¾Ý
ÐÞ½¨Èȹ¤Éè¼Æ·ÖÇøÊÇÆ¾Ö¤ÐÞ½¨Èȹ¤Éè¼ÆµÄÒªÇó¾ÙÐÐÌìÆø·ÖÇø¡£¡£¡£¡£¡£¡£¡£ËùÒÀ¾ÝµÄÌìÆøÒªËØÊÇ¿ÕÆøÎ¶ȡ£¡£¡£¡£¡£¡£¡£ÒÔ×îÀäÔ£¨¼´1Ô£©ºÍ×îÈÈÔ£¨¼´7Ô£©Æ½¾ùζÈ×÷Ϊ·ÖÇøÖ÷ÒªÖ¸±ê£¬£¬£¬£¬£¬£¬£¬£¬ÒÔÀÛÄêÈÕÆ½¾ùζȲ»´óÓÚ5¡æºÍ²»Ð¡ÓÚ25¡æµÄÌìÊý×÷Ϊ¸¨ÖúÖ¸±ê£¬£¬£¬£¬£¬£¬£¬£¬¾ÙÐл®·Ö¡£¡£¡£¡£¡£¡£¡£
ÐÞ½¨Èȹ¤Éè¼Æ·ÖÇøÏêÇé
ÌìÏÂÏÖÔÚ»®·ÖΪ5¸öÒ»¼¶´óÇø£¬£¬£¬£¬£¬£¬£¬£¬¼´£ºÑϺ®µØÇø¡¢ÑϺ®µØÇø¡¢ÏÄÈȶ¬ÀäµØÇø¡¢ÏÄÈȶ¬Å¯µØÇø¡¢ÎÂ˳µØÇø¡£¡£¡£¡£¡£¡£¡£
µ«ÓÉÓÚÎÒ¹úµØÇøÁÉÀ«£¬£¬£¬£¬£¬£¬£¬£¬Ã¿¸öÈȹ¤Ò»¼¶Çø»®µÄÃæ»ýºÜÊǴ󡣡£¡£¡£¡£¡£¡£ÀýÈ磺ͬΪÑϺ®µØÇøµÄºÚÁú½Ä®ºÓºÍÄÚÃɹŶî¼ÃÄÉÆì£¬£¬£¬£¬£¬£¬£¬£¬×îÀäÔÂÆ½¾ùζÈÏà²î18.3¡æ¡¢²Éů¹ý»îÊýHDD18Ïà²î4110¡£¡£¡£¡£¡£¡£¡£¹ØÓÚÑϺ®Ë®Æ½²î±ðÔÆÔÆ´óµÄÁ½¸öµØÇø£¬£¬£¬£¬£¬£¬£¬£¬½ÓÄÉÏàͬµÄÉè¼ÆÒªÇóÏÔÈ»ÊDz»¶ÔÊʵġ£¡£¡£¡£¡£¡£¡£
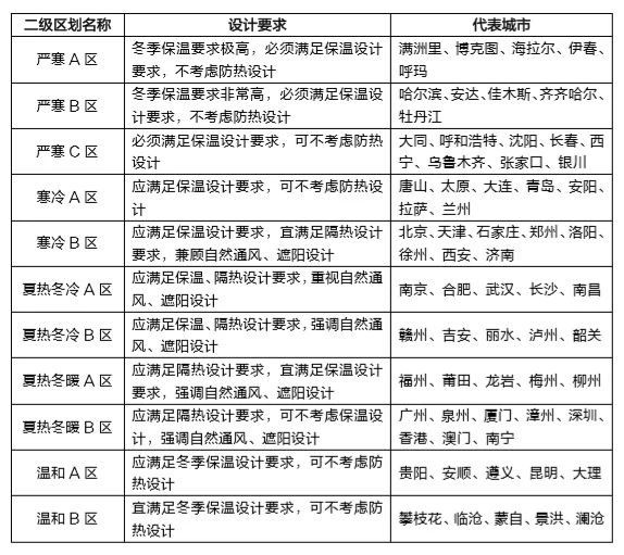
Òò´Ë2016Äêס½¨²¿Ðû²¼µÄС¶ÃñÓÃÐÞ½¨Èȹ¤Éè¼Æ¹æ·¶¡·GB50176-2016½«5¸öÈȹ¤Éè¼ÆÒ»¼¶·ÖÇø£¬£¬£¬£¬£¬£¬£¬£¬Æ¾Ö¤²Éů¹ý»îÊýHDD18ºÍ¿Õµ÷ÀíÈÕÊýCDD26µÄ²î±ð£¬£¬£¬£¬£¬£¬£¬£¬½øÒ»²½Ï¸·ÖΪ11¸ö¶þ¼¶×ÓÇø£¬£¬£¬£¬£¬£¬£¬£¬ÏêÇé¼ûÏÂ±í£¨Îª±ãÓÚÔĶÁ£¬£¬£¬£¬£¬£¬£¬£¬´Ë´¦²»ÔÙ·ÅÏêϸ»®·ÖÖ¸±ê¹æÄ££©£º

ÐÞ½¨Èȹ¤Éè¼Æ·ÖÇøµÄÒâÒå
Ñ¡ÔñºÏÊʵÄÐÞ½¨½ÚÄÜϵͳÊǰü¹ÜÆÜÉíÕßÉúÑÄÖÊÁ¿¡¢ÌáÉýÐÞ½¨½ÚÄÜÂÊ¡¢ïÔÌ×ʽðͶÈëµÄÖ÷ÒªÐж¯¡£¡£¡£¡£¡£¡£¡£ÆäÖÐÐÞ½¨Èȹ¤·ÖÇø¾ÍÊÇÎÒÃÇÐÞ½¨½ÚÄÜÉè¼Æ½â¾ö¼Æ»®ÖÐÖ÷ÒªµÄ²Î¿¼±ê×¼£¬£¬£¬£¬£¬£¬£¬£¬ÐÞ½¨Èȹ¤Éè¼Æ·ÖÇøµÄÄ¿µÄÊÇʹÃñÓÃÐÞ½¨Èȹ¤Éè¼Æ¸ü¿ÆÑ§ºÏÀíµÄÓëµØÇøÌìÆøÏà˳Ӧ£¬£¬£¬£¬£¬£¬£¬£¬°ü¹ÜÊÒÄÚ»ù±¾µÄÈÈÇéÐÎÒªÇ󣬣¬£¬£¬£¬£¬£¬£¬ÇкϹú¼Ò½ÚÔ¼ÄÜÔ´µÄÄ¿µÄ¡£¡£¡£¡£¡£¡£¡£Í¬Ê±£¬£¬£¬£¬£¬£¬£¬£¬Ò²ÎªµØ·½½ÚÄÜÉè¼Æ±ê×¼Ìá¹©ÖÆ¶©ÒÀ¾Ý¡£¡£¡£¡£¡£¡£¡£
ÎÔţɽ½ÚÄÜÆ¾Ö¤ÎÒ¹úÊг¡ÏÖ×´¼°ÐÞ½¨½ÚÄÜÀíÂÛ»ù´¡£¡£¡£¡£¡£¡£¡£¬£¬£¬£¬£¬£¬£¬£¬´Ó¶àÖØÎ¬¶ÈÒòËØ¿¼Á¿£¬£¬£¬£¬£¬£¬£¬£¬È«ÐÄÉè¼Æ£¬£¬£¬£¬£¬£¬£¬£¬¿ÉÌṩ֪×ãËùÓÐÈȹ¤·ÖÇøµÄÐÞ½¨½ÚÄÜÉè¼Æ¼Æ»®£¬£¬£¬£¬£¬£¬£¬£¬²¢ÌṩҵÄÚéóȺµÄÈ«ÏîÄ¿ÉúÃüÖÜÆÚרҵ»¯ÏµÍ³·þÎñ¡£¡£¡£¡£¡£¡£¡£
ɨÃè¹Ø×¢
¶«·½ÓŵÂ88¹ÙÍøÍøÕ¾¹Ù·½Î¢ÐÅ
ËæÊ±Ïàʶ×îÐÂ×ÊѶ
ɨÃèÔĶÁ
¶«·½ÓŵÂ88¹ÙÍøÍøÕ¾µç×ÓÔ¿¯